Views: 410 Author: Site Editor Publish Time: 2023-05-30 Origin: Site
Thickness:0.8mm-1.0mm
Fully automatic changing width and height and depth for different dimensions.
Puching holes and notches details refer to the profile drawing from customer.
Profile drawing size range.
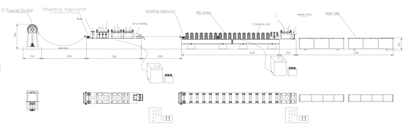
· Decoiler --Servo infeeder+pre-punching notches & holes--Feeding+Roll forming unit(fully automatic one-side adjustment width for different size) --Pneumatic tracking cutting+folding edge--output table
For reference
Item | Parameter | |
Material | Thickness | 0.8mm-1.0mm |
Decoiler+leveling | Max coil weight | 3tons |
Expansion range of brace plate | Ø480mm-560mm | |
Max outside diameter of material | Ø1500mm | |
Support material way | Hydraulic expansion | |
Leveling rollers | Up three rollers and down four rollers | |
Leveling power | 2.2kw | |
Press rollers | 1 set | |
Feeding rollers | 1 set | |
Servor infeeder | Motor Power | 1.8kw
|
Feeding speed | <=25m/min | |
Single step accuracy | <=+-0.1mm | |
Pre-punching notches and holes | Hydraulic power | 4.0kw |
Punching moulds | Will advise based on actual confirmed profile drawings | |
Welded bed | 1 set | |
Four guide post high strength punching frame | Will advise based on actual confirmed profile drawings | |
Punching die material | CR12 Mov | |
Forming stands | Roller Station | 18 stations |
Shaft Material | 45# steel 68mm diameter | |
Frame body | Welding bed, thickness not less than 30mm | |
Roller materail | GCR15 | |
Main motor | 7.5kw | |
Forming speed | 10-15m/min | |
Voltage | Based on customer’s requirements | |
Transport | Gearbox driving | |
Straightening part | Rollers quantities | 5 Sets |
Correct ways | Up and down straightening roller structure | |
Hydraulic cutting &folding edge | Material | Blade and mold material: Cr12mov steel with quenched treated 60-62℃ |
Hydraulic power | 4.0kw | |
Cutting form | Servo tracking cutting | |
Cutting Die and blade material: | Cr12MoV, HRC58~62 | |
Others | Screen | 5.7inch Siemens Touch Screen |
PLC and frequency conversion | Siemens PLC,Yasakaw Frequency Changer | |
Other electronic components | Schneider | |
Use | 1)Automatic length and quantity measurement 2)Control cabinets are used to control product length and quantity, automatically cutting to length and stop when required quantity is achieved. 3)Error is easy to adjusted. | |
Language | English and Chinese | |
Dimensional tolerance of finished product(including punching holes location, hole distance etc) | · Based on customer’s technical requirements | |
